Dual Resolver card

Description of the Dual Resolver card for HIL Connect hardware

Figure 1. Dual Resolver card HW

The Dual Resolver Card is a modular HIL Connect card that emulates the behavior of up to two resolvers. The card has up to 16 analog input channels.

Dual Resolver card revisions

Table 1. Card revisions
Code Revision Part number
MX 1.0 25379

Dual Resolver card hardware specification

Table 2. Hardware Specification - Resolver Channels
Parameter SIN and COS Value EXC Value
Signal Type Fully isolated differential output Non-isolated differential input
Number of channels 2
Input signal range 7.071 VRMS (single-ended, from HIL side) 14.142 VRMS (differential)
Output signal range 14.142 VRMS (fully isolated differential) 7.071 VRMS (single-ended, from HIL side)
Resistance ~20 Ω channel resistance ~1 kΩ input resistance
Gain 2 0.5
Max current per channel 200 mA -
Nominal current per channel 50 mA -
Max output resistance load at max voltage output before distortion 600 Ω @ 14.142 VRMS N/A
Input to output propagation delay 5 µs @ ±20 V; 10 kHz
Bandwidth (-3dB) 100 kHz
Max capacitive load 33 nF @ 100 kHz
Isolation Yes No
Table 3. Hardware Specification - Analog Input Channels
Parameter Value
Type Single-ended
Gain 0.4166
Number of channels 16 (see note)
Input signal range ±24 V or ±20 mA (selected with a switch)
Output signal range ±10 V
Bandwidth (-3dB) DC to 100 kHz
Max capacitive load 33 nF @ 100 kHz
Isolation No
Note: In the standard configuration, 2 of the channels cannot be used since they are occupied by the excitation channels.

Configurability

In the standard configuration, the Dual Resolver Card is configured to operate in a mode where four analog outputs (AO1, AO2, AO3 and AO4) and two analog inputs (AI1 and AI2) are reserved for use with two resolver channels. Thus, limiting the use of these analog I/O channels for different purposes.

Configuration switches are available on the board and can be reconfigured if different needs arise, as shown in Figure 2. On switches SW1 and SW3, all positions are in the ON position, as well as on switch SW2 except positions 1 and 2 which are in the OFF position (AI1 and AI2), which allows them to be used for resolver channels.

Figure 2. Default switch configurations (SW1, SW2, and SW3)

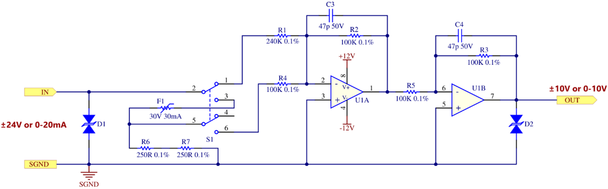
Analog input channels provide additional configuration options, namely the selection of the input type between the ±24 V and ±20 mA ranges. This option is provided for each channel separately via dedicated switches (S1 in schematic) on the board.

Simplified Schematics

Figure 3 and Figure 4 show simplified schematics of the Resolver Stage channel and the Analog Input channel, respectively.

Figure 3. Resolver Stage channel schematic
Figure 4. Analog Input channel schematic

Dual Resolver card connector data

Table 4. Connector data
Parameter Value
Connector panel
X1 and X2 Connector Type D-Sub 9
X3 and X4 PCB Connector part number 1289320000
X3 and X4 Mating Connector part number 1277530000

Dual Resolver card pinouts

Table 5. Pinout - X1
Connector Pin Input Rating Output Rating Related HIL channel
X1 1 - - NC
X1 2 - - NC
X1 3 7.071 VRMS (single-ended, from HIL side) 14.142 VRMS (fully isolated differential) SIN_OUT+
X1 4 7.071 VRMS (single-ended, from HIL side) 14.142 VRMS (fully isolated differential) COS_OUT+
X1 5 14.142 VRMS (differential) 7.071 VRMS (single-ended, from HIL side) EXC_IN+
X1 6 - - NC
X1 7 7.071 VRMS (single-ended, from HIL side) 14.142 VRMS (fully isolated differential) SIN_OUT-
X1 8 7.071 VRMS (single-ended, from HIL side) 14.142 VRMS (fully isolated differential) COS_OUT-
X1 9 14.142 VRMS (differential) 7.071 VRMS (single-ended, from HIL side) EXC_IN-
Table 6. Pinout - X2
Connector Pin Input Rating Output Rating Related HIL channel
X2 1 - - NC
X2 2 - - NC
X2 3 7.071 VRMS (single-ended, from HIL side) 14.142 VRMS (fully isolated differential) SIN_OUT+
X2 4 7.071 VRMS (single-ended, from HIL side) 14.142 VRMS (fully isolated differential) COS_OUT+
X2 5 14.142 VRMS (differential) 7.071 VRMS (single-ended, from HIL side) EXC_IN+
X2 6 - - NC
X2 7 7.071 VRMS (single-ended, from HIL side) 14.142 VRMS (fully isolated differential) SIN_OUT-
X2 8 7.071 VRMS (single-ended, from HIL side) 14.142 VRMS (fully isolated differential) COS_OUT-
X2 9 14.142 VRMS (differential) 7.071 VRMS (single-ended, from HIL side) EXC_IN-
Table 7. Pinout - X3
Connector Pin Input Rating Output Rating Related HIL channel
X3 1 ±24 V or ±20 mA (selected with a switch) ±10 V AI1
X3 2 ±24 V or ±20 mA (selected with a switch) ±10 V AI2
X3 3 ±24 V or ±20 mA (selected with a switch) ±10 V AI3
X3 4 ±24 V or ±20 mA (selected with a switch) ±10 V AI4
X3 5 ±24 V or ±20 mA (selected with a switch) ±10 V AI5
X3 6 ±24 V or ±20 mA (selected with a switch) ±10 V AI6
X3 7 ±24 V or ±20 mA (selected with a switch) ±10 V AI7
X3 8 ±24 V or ±20 mA (selected with a switch) ±10 V AI8
X3 9..16 - GND GND
Table 8. Pinout - X4
Connector Pin Input Rating Output Rating Related HIL channel
X4 1 ±24 V or ±20 mA (selected with a switch) ±10 V AI9
X4 2 ±24 V or ±20 mA (selected with a switch) ±10 V AI10
X4 3 ±24 V or ±20 mA (selected with a switch) ±10 V AI11
X4 4 ±24 V or ±20 mA (selected with a switch) ±10 V AI12
X4 5 ±24 V or ±20 mA (selected with a switch) ±10 V AI13
X4 6 ±24 V or ±20 mA (selected with a switch) ±10 V AI14
X4 7 ±24 V or ±20 mA (selected with a switch) ±10 V AI15
X4 8 ±24 V or ±20 mA (selected with a switch) ±10 V AI16
X4 9..16 - GND GND