Detailed description
Detailed description of the HIL POF Interface Board
Signal Specification
Table 1 describes the electrical characteristics of the Digital I/O signals, while Table 2 describes the optical characteristics of the optical connectors.
| Type | # of Channels | Range | VH min | VL max | Comments |
|---|---|---|---|---|---|
| Digital Input | 32 | 5 V | 3.5 V | 1.5 V | Input resistance: 100 kΩ |
| Digital Output | 32 | 5 V | 4.5 V | 0.8 V | Output resistance: 430 Ω |
| Type | # of Channels | Baud Rate | Comments |
|---|---|---|---|
| Input | 32 | 50 Mbaud | Based on AFBR-2634Z |
| Output | 32 | 50 Mbaud | Based on AFBR-2634Z |
Functional Specification
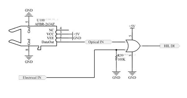
Inputs are implemented as OR logic between Optical inputs and Electrical Inputs. Electrical inputs are available on male DIL41612 connector (the pinout is same as on HIL Device).
Outputs are available as both Optical and electrical outputs. Electrical outputs are passthrough from the HIL simulator device and are available on the DIN41612 male connector. The pinout is the same as on the HIL device.
Pinout
The board is directly pluggable into the Analog I/O connector of any Typhoon HIL simulator device via the 96 pin DIN 41612/IEC receptacle connector. Optical inputs and outputs are available on top side of the board, with channel markings printed on the board silkscreen as shown in Figure 2.
Table 3 shows how all Analog and Digital I/Os are mapped to the corresponding optical connectors.
| Analog I/O Connector | Digital I/O Connector | ||||||||||
|---|---|---|---|---|---|---|---|---|---|---|---|
| Row A | Row B | Row C | Row A | Row B | Row C | ||||||
| 1 | AO1 | 1 | AO17 | 1 | GND | 1 | DI1 | 1 | DO1 | 1 | +3.3 VD |
| 2 | AO2 | 2 | AO18 | 2 | GND | 2 | DI2 | 2 | DO2 | 2 | +3.3 VD |
| 3 | AO3 | 3 | AO19 | 3 | GND | 3 | DI3 | 3 | DO3 | 3 | +3.3 VD |
| 4 | AO4 | 4 | AO20 | 4 | GND | 4 | DI4 | 4 | DO4 | 4 | +3.3 VD |
| 5 | AO5 | 5 | AO21 | 5 | GND | 5 | DI5 | 5 | DO5 | 5 | +3.3 VD |
| 6 | AO6 | 6 | AO22 | 6 | GND | 6 | DI6 | 6 | DO6 | 6 | GND |
| 7 | AO7 | 7 | AO23 | 7 | GND | 7 | DI7 | 7 | DO7 | 7 | GND |
| 8 | AO8 | 8 | AO24 | 8 | GND | 8 | DI8 | 8 | DO8 | 8 | GND |
| 9 | AO9 | 9 | AO25 | 9 | GND | 9 | DI9 | 9 | DO9 | 9 | GND |
| 10 | AO10 | 10 | AO26 | 10 | GND | 10 | DI10 | 10 | DO10 | 10 | GND |
| 11 | AO11 | 11 | AO27 | 11 | GND | 11 | DI11 | 11 | DO11 | 11 | GND |
| 12 | AO12 | 12 | AO28 | 12 | GND | 12 | DI12 | 12 | DO12 | 12 | GND |
| 13 | AO13 | 13 | AO29 | 13 | GND | 13 | DI13 | 13 | DO13 | 13 | GND |
| 14 | AO14 | 14 | AO30 | 14 | GND | 14 | DI14 | 14 | DO14 | 14 | GND |
| 15 | AO15 | 15 | AO31 | 15 | GND | 15 | DI15 | 15 | DO15 | 15 | GND |
| 16 | AO16 | 16 | AO32 | 16 | GND | 16 | DI16 | 16 | DO16 | 16 | GND |
| 17 | +12 V | 17 | +12 V | 17 | GND | 17 | DI17 | 17 | DO17 | 17 | GND |
| 18 | +12 V | 18 | +12 V | 18 | GND | 18 | DI18 | 18 | DO18 | 18 | GND |
| 19 | -12 V | 19 | -12 V | 19 | GND | 19 | DI19 | 19 | DO19 | 19 | GND |
| 20 | -12 V | 20 | -12 V | 20 | GND | 20 | DI20 | 20 | DO20 | 20 | GND |
| 21 | +5 V | 21 | +5 V | 21 | GND | 21 | DI21 | 21 | DO21 | 21 | GND |
| 22 | +5 V | 22 | +5 V | 22 | GND | 22 | DI22 | 22 | DO22 | 22 | GND |
| 23 | -5 V | 23 | -5 V | 23 | GND | 23 | DI23 | 23 | DO23 | 23 | GND |
| 24 | -5 V | 24 | -5 V | 24 | GND | 24 | DI24 | 24 | DO24 | 24 | GND |
| 25 | AI1 | 25 | AI9 | 25 | GND | 25 | DI25 | 25 | DO25 | 25 | GND |
| 26 | AI2 | 26 | AI10 | 26 | GND | 26 | DI26 | 26 | DO26 | 26 | GND |
| 27 | AI3 | 27 | AI11 | 27 | GND | 27 | DI27 | 27 | DO27 | 27 | GND |
| 28 | AI4 | 28 | AI12 | 28 | GND | 28 | DI28 | 28 | DO28 | 28 | +5 VD |
| 29 | AI5 | 29 | AI13 | 29 | GND | 29 | DI29 | 29 | DO29 | 29 | +5 VD |
| 30 | AI6 | 30 | AI14 | 30 | GND | 30 | DI30 | 30 | DO30 | 30 | +5 VD |
| 31 | AI7 | 31 | AI15 | 31 | GND | 31 | DI31 | 31 | DO31 | 31 | +5 VD |
| 32 | AI8 | 32 | AI16 | 32 | GND | 32 | DI32 | 32 | DO32 | 32 | +5 VD |